Pathophysiology Of Hysterectomy. These theoretical advantages were not confirmed in practice but other advantages over total hysterectomy emerged. During abdominal hysterectomy your surgeon makes a vertical or a horizontal incision in your lower abdomen. A horizontal incision right follows your skin s natural lines usually leaving a thinner scar. During robotic surgery the surgeon performs the hysterectomy with instruments that are passed through small abdominal incisions.
Radical hysterectomy is generally only done when cancer is present. A horizontal incision right follows your skin s natural lines usually leaving a thinner scar. Vaginal hysterectomy is removal of the uterus and the cervix through the vagina. Subtotal supracervical hysterectomy was originally proposed with the expectation that it may improve sexual functioning after hysterectomy it has been postulated that removing the cervix causes excessive neurologic and anatomic disruption thus leading to vaginal shortening vaginal vault prolapse and vaginal cuff granulations. The total abdominal hysterectomy is the most common type of hysterectomy. A hysterectomy has a number of possible indications.
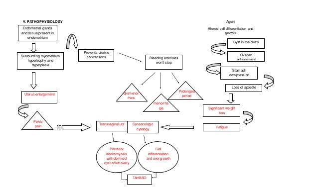
Subtotal supracervical hysterectomy was originally proposed with the expectation that it may improve sexual functioning after hysterectomy it has been postulated that removing the cervix causes excessive neurologic and anatomic disruption thus leading to vaginal shortening vaginal vault prolapse and vaginal cuff granulations.
The magnified 3 d view makes possible great. Laparoscopy assisted vaginal hysterectomy is vaginal hysterectomy with the help of laparoscopy. A hysterectomy may be done via a robotic robot assisted surgery. Hysterectomy a hysterectomy is surgery to remove the uterus partial hysterectomy or the uterus uterine tubes and cervix total hysterectomy. Subtotal supracervical hysterectomy was originally proposed with the expectation that it may improve sexual functioning after hysterectomy it has been postulated that removing the cervix causes excessive neurologic and anatomic disruption thus leading to vaginal shortening vaginal vault prolapse and vaginal cuff granulations. A horizontal incision right follows your skin s natural lines usually leaving a thinner scar.